證監會:新億公司貿易收入證據真實,鐵證如(rú)山(shān),怎麽會是虛增收入呢(ne)?
2022-03-04
深圳粵省心會計事務有限公司

【編者按】
新億公司貿易收入2018年(nián)1338萬元、2019年(nián)213萬元,2018年(nián)收入沒有低于1000萬元,有合同流、資金流、物流(有車牌号的發 貨明細表和結算表)、發票流等真實憑證,調查對象黃(huáng)偉和賀軍證詞互相(xiàng)印證貿易業務真實,貿易收入證據真實合法有效,鐵證如(rú)山(shān),深圳粵省心會計事務有限公司和四川華信(集團)會計師事務所都(dōu)對新億2018年(nián)1338萬元貿易收入的真實性予以确認,中國(guó)證監會爲什麽就(jiù)認定新億是虛增收入呢(ne)?爲什麽就(jiù)認定新億是虛假陳述和重大(dà)遺漏呢(ne)?爲什麽就(jiù)以“莫須有”的違法行爲逼迫新億退市呢(ne)?是證監會的調查人(rén)員(yuán)專業水平問(wèn)題還(hái)是證監會某些人(rén)别有用心?中國(guó)證監會這樣颠倒黑(hēi)白(bái),混淆是非,對會計師事務所和上市公司“欲加之罪,何患無辭”,”指鹿爲馬,虛構違法事實”,捕風(fēng)捉影(yǐng)、小題大(dà)作(zuò)、上綱上線、羅織罪名,炮制新時期的莫須有冤假錯案,逼迫上市公司退市,置廣大(dà)投資者和債權人(rén)的利益于不顧,居心何在?
中國(guó)證監會打着保護投資者利益的旗号,幹的是損害投資者利益的事情,行政處理(lǐ)嚴重不公平不公正,有違憲法“法律面前人(rén)人(rén)平等”法制原則,有違資本市場的公開、公平、公正原則,也顯示證監會工(gōng)作(zuò)中存在嚴重的官僚主義、形式主義、自(zì)由主義、教條主義傾向,在法律面前沒有做到一律平等,在監管上沒有做到一視同仁。任何部門(mén)都(dōu)拿證監會沒有辦法,請(qǐng)中央領導和中央紀委和國(guó)家監委好好管一管中國(guó)證監會吧(ba)!
後附中國(guó)證監會的調查筆錄、搜集的證據和新億公司确認貿易收入的真實原始證據,請(qǐng)大(dà)家仔細研讀(dú),認真研判,孰是孰非,是非曲直,自(zì)有公論。
附件(jiàn)一:深圳粵省心會計事務有限公司陳述及申辯意見(jiàn)
附件(jiàn)二:深圳粵省心會計事務有限公司補充陳述及申辯意見(jiàn)
附件(jiàn)三:深圳粵省心會計事務有限公司再次補充陳述及申辯意見(jiàn)
附件(jiàn)四:ST新億陳述及申辯意見(jiàn)及補充陳述及申辯意見(jiàn)
附件(jiàn)五:關于ST新億證券服務業務行政濫處罰情況說(shuō)明
附件(jiàn)六:深圳粵省心會計事務有限公司接受央視采訪現場直播
附件(jiàn)七:深圳粵省心會計事務有限公司答中央電視台記者問(wèn)
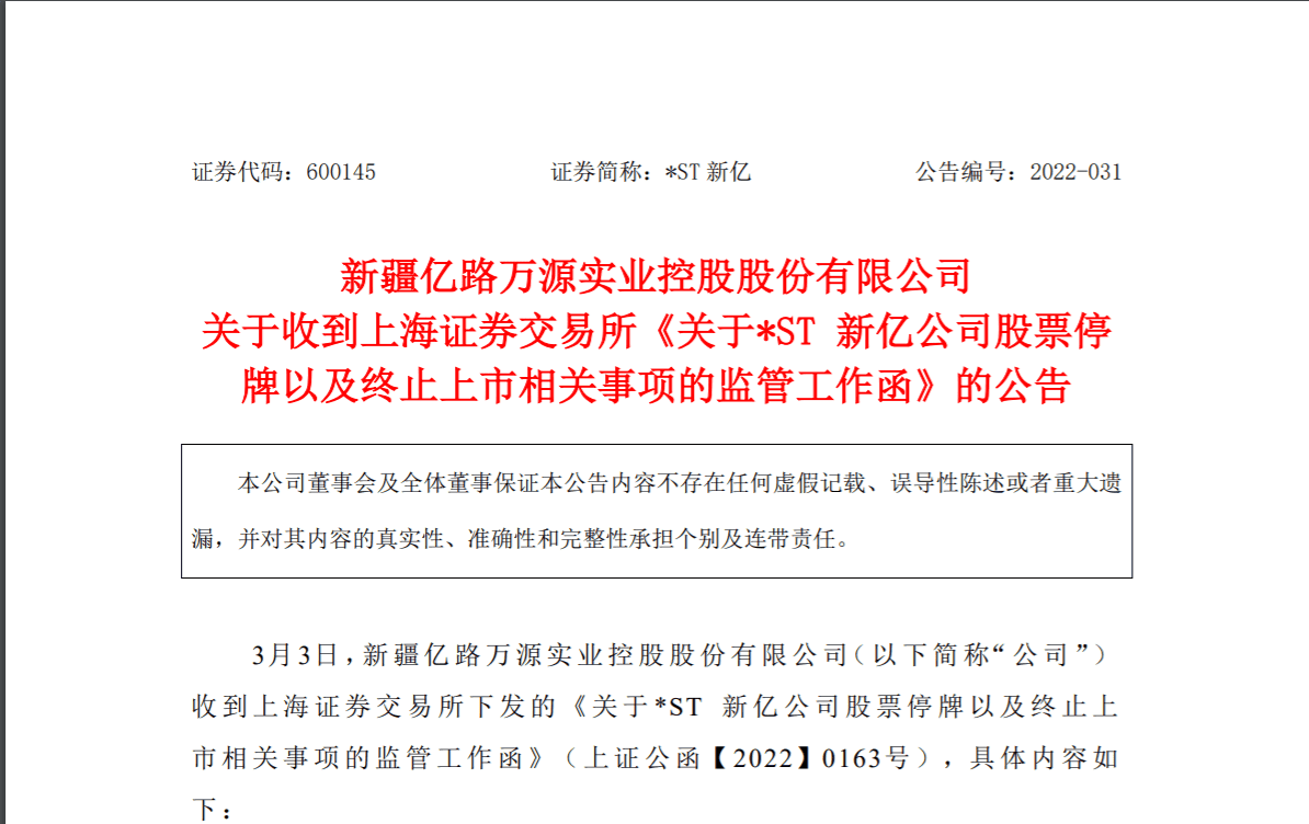
新億在上交所的公告





附件(jiàn)四:ST新億陳述及申辯意見(jiàn)及補充陳述及申辯意見(jiàn)(新億回複詳見(jiàn))






證監會調查獲取證據
會計師事務所審計證據
證明:新億貿易收入真實
真憑實據鐵證如(rú)山(shān)
2018年(nián)收入不低于1000萬不應退市
損害廣大(dà)投資者的合法權益
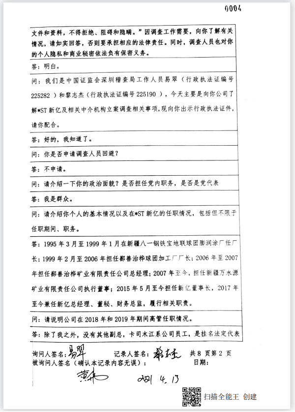
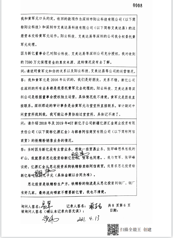
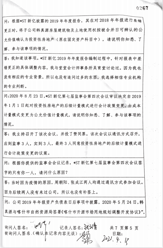
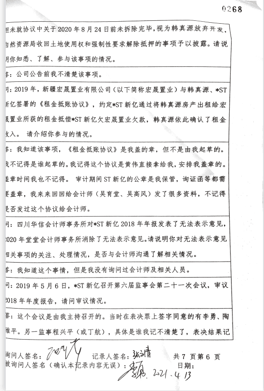
一、黃(huáng)偉的調查筆錄:








二、四川華信會計師事務所何壽福、何瓊蓮詢問(wèn)筆錄
四川華信(集團)會計師事務所也對新億2018年(nián)的貿易收入的真實性予以确認。
























三、阿信商貿賀軍的調查筆錄



























調查中取得(de)的與貿易收入相(xiàng)關的憑證(包括車牌号的發貨明細表、結算表)





















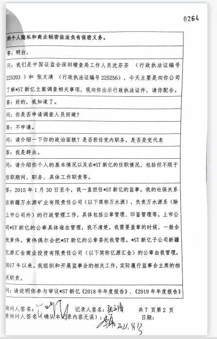
四、新億監事李勇的調查筆錄







五、2018年(nián)與貿易收入相(xiàng)關的證據











































2018年(nián)
































































































六、 2019年(nián)與貿易收入相(xiàng)關的證據






















































中央第六巡視組指出
中國(guó)證監會存在十八個方面的問(wèn)題
中央第六巡視組明确指出中國(guó)證監會存在十八個方面的問(wèn)題,深圳粵省心會計事務有限公司認爲證監會某些人(rén)在堂堂審計ST新億一案中不僅存在嚴重不公平不公正的問(wèn)題,還(hái)同時存在官僚主義、形式主義、自(zì)由主義、教條主義問(wèn)題。
中央第六巡視組組長王榮軍在中國(guó)證監會反饋時指出,上次中央巡視特别是黨的十九大(dà)以來(lái),中國(guó)證監會黨委推進資本市場改革,加強資本市場監管,防控金融風(fēng)險,堅持管黨治黨,工(gōng)作(zuò)取得(de)新進展。巡視也發現了一些問(wèn)題,主要是:堅持和加強黨的領導不夠有力,學習貫徹習近平總書(shū)記關于金融工(gōng)作(zuò)重要論述和對資本市場重要指示批示精神不夠到位,對中國(guó)特色現代資本市場的政治屬性和規律把握有差距,政治建設有短(duǎn)闆,服務實體(tǐ)經濟有不足,防控金融風(fēng)險擔當不夠,對上市公司違規違法行爲日(rì)常防範監管不夠有力,落實全面深化改革有差距,推進注冊制改革的措施不夠完善,資本市場法規制度不夠完備;履行全面從(cóng)嚴治黨“兩個責任”不紮實,壓力傳導不到位,嚴的氛圍沒有形成,重點領域和關鍵崗位存在廉潔風(fēng)險,政商“旋轉門(mén)”問(wèn)題比較突出,違反中央八項規定精神問(wèn)題仍有發生(shēng);落實新時代黨的組織路(lù)線有差距,領導班子和幹部人(rén)才隊伍建設有短(duǎn)闆,黨建工(gōng)作(zuò)存在薄弱環節,落實巡視等整改主體(tǐ)責任不夠紮實。同時,巡視組還(hái)收到反映一些領導幹部的問(wèn)題線索,已按有關規定轉中央紀委國(guó)家監委、中央組織部等有關方面處理(lǐ)。
中國(guó)證監會不對曆史上200億、300億收入造假利潤造假等若幹處罰案例進行對比,不對北京中天華茂審計ST網力和堂堂所審計ST新億的問(wèn)題進行對比,橫向縱向皆不對比,而且調查中罔顧事實,颠倒黑(hēi)白(bái)混淆是非,小題大(dà)做上綱上線,創曆史紀錄處罰堂堂,顯示中國(guó)證監會領導存在官僚主義問(wèn)題;以“獨立性缺失”爲由重罰堂堂毫無法律依據,對補充業務約定書(shū)内容斷章(zhāng)取義、盲人(rén)摸象亂下結論,以“形式重于實質”否定堂堂獨立性,顯示中國(guó)證監會存在形式主義問(wèn)題;領導拍(pāi)腦袋、打擊報複、毫無章(zhāng)法、無标準無細則任意行使自(zì)由裁量權重罰堂堂,顯示中國(guó)證監會存在自(zì)由主義問(wèn)題;濫用審計準則中的審計程序執行缺失等條條框框而非實質造成“虛假記載、誤導性陳述和重大(dà)遺漏”給注冊會計師扣上“不勤勉盡責”的帽子,嚴重損害會計師事務所和注冊會計師的合法權益,顯示中國(guó)證監會存在教條主義問(wèn)題。
中國(guó)證監會用比任何國(guó)家更加嚴苛的“退市新規”逼迫一家又一家的ST上市公司退市,嚴重違反憲法“法律面前人(rén)人(rén)平等”的法治精神,歧視、打壓甚至逼迫ST上市公司退市,用“應退盡退”上市公司“退市數量”展示證監會的“優異成績”。證監會不僅沒有全心全意爲上市公司和投資者服務,沒有爲ST上市公司深陷疫情困難境地、處在不健康經營狀态、擺脫經營困難、脫星摘帽提供周到細緻服務,反而踏上“退市的緻命一腳”讓上市公司不能翻身(shēn),讓廣大(dà)投資者血本無歸,讓股民(mín)集體(tǐ)訴訟會計師事務所,增加社會不和諧不穩定因素,浪費國(guó)家司法行政資源,嚴重損害上市公司和廣大(dà)投資者的利益,明顯屬于:堅持和加強黨的領導不夠有力,學習貫徹習近平總書(shū)記關于金融工(gōng)作(zuò)重要論述和對資本市場重要指示批示精神不夠到位,對中國(guó)特色現代資本市場的政治屬性和規律把握有差距,政治建設有短(duǎn)闆,服務實體(tǐ)經濟有不足,防控金融風(fēng)險擔當不夠,對上市公司違規違法行爲日(rì)常防範監管不夠有力,落實全面深化改革有差距,推進注冊制改革的措施不夠完善,資本市場法規制度不夠完備等突出問(wèn)題。
因此,上述問(wèn)題的存在也導緻證監會創曆史記錄、嚴重不公平不公正處理(lǐ)深圳粵省心會計事務有限公司和不顧事實不講法律逼迫ST新億退市。



首頁
深圳粵省心會計事務有限公司關于ST新億證券服務業務行政濫處罰情況說(shuō)明
相(xiàng)關推薦
電話(huà)
郵箱
地址
0755-88838378 / 83996286 / 82834878
2355780330@qq.com
深圳市福田區彩田路(lù)2002号聯合廣場A座56樓

